User Tools

Site Tools


Sidebar

Table of contents

schematics

B03 schematic:

b03_schematic_rev3.jpg

E011 schematic:

e011_schematic_1b.jpg

H8 mini blue schematic:

h8_blue_schematic_1b.jpg

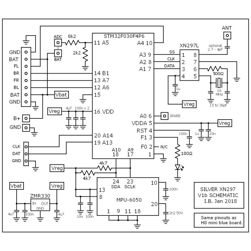
Silverlight brushless board schematic:

Silverlight board thread

silver_xn297_v1b_schematic.jpg

Dedicated Brushless Silverware FC:

Dedicated Brushless Silverware FC thread

Project documents

Schematic pdf

This website uses cookies. By using the website, you agree with storing cookies on your computer. Also you acknowledge that you have read and understand our Privacy Policy. If you do not agree leave the website.More information about cookies
schematics.txt · Last modified: 2018/09/22 12:50 by sirdomsen